Amazon BadgeRainy Day ChelseaMIT Stata CenterJeffrey Li

Jeffrey Li

_
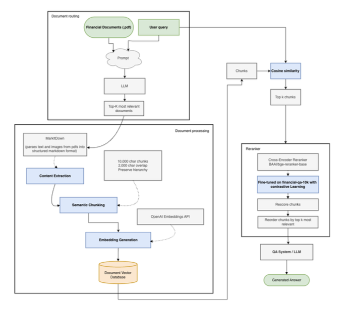
I'm a junior at MIT studying computer science and engineering. I'm currently a machine learning researcher at CSAIL and the Department of Brain & Cognitive Sciences, conducting hyperparameter optimization by analyzing how learning rates affect neural network convergence, validating recent theory through large-scale PyTorch experiments.

I previously interned 2x at Amazon Web Services, working on serverless containers with the Fargate Placement team, and am a part-time developer at Vibrantec, a startup building a cross-platform health and wellness app.

I build side projects focused on automation tools and have experience with the full product development cycle. I'm passionate about AI automation -- using agents to streamline complex workflows and eliminate repetitive tasks.

I serve as an advisor to The Silicon Project, a nonprofit donating electronics to underserved communities, where I previously led the IT department. Before transitioning to software, I researched molecular pharmacology at the Grimm Lab at Memorial Sloan Kettering Cancer Center, investigating statin-based approaches to improve nanomedicine delivery for cancer treatment.

Outside of tech, I'm passionate about working out, meal prep, movies, reading, basketball, and hiking.

Tools I've used in previous roles and projects:

    Java logo
    Java
    Python logo
    Python
    C logo
    C
    Javascript logo
    Javascript
    Typescript logo
    Typescript
    React.js logo
    React.js
    Next.js logo
    Next.js
    Tailwind logo
    Tailwind
    Express logo
    Express
    FastAPI logo
    FastAPI
    Prisma logo
    Prisma
    Neon logo
    Neon
    Dart logo
    Dart
    Flutter logo
    Flutter
    Maya logo
    Maya
    Vercel logo
    Vercel

My projects include a mixture of full stack side projects and machine learning research projects.

Current

End-to-end feedback-to-code pipeline that transforms user feedback from X/Twitter into sandbox-tested, preview-ready pull requests. Built with X API, OpenAI, Supabase, Poke, Modal, GitHub, Vercel, and Twilio at TreeHacks 2026.

PythonFastAPINext.jsSupabaseOpenAIVercel

3D Animation of Cancer

A fully animated project created in Autodesk Maya and edited in Adobe Premiere. All 3D models were built and rendered in Maya, with Python scripts used to automate repetitive tasks like randomizing DNA helix and cell positions. Created as a final project for MITES Semester 2023.

PythonMaya

Find out what I'm listening to on Spotify below.

© 2026 Jeffrey Li. All rights reserved.